驾驶车辆的人都清楚,变速箱的优劣会对驾驶体验产生直接影响,然而AT自动变速箱常常是8AT、10AT,究竟其昂贵之处在哪里呢?简要来讲,它是以液体充当离合器,通过油压对齿轮加以控制,从而达成自动换挡的精密设备,在全球范围内,能够制造出优质产品的厂家,用一只手就能数得过来。
液力变矩器如何实现无冲击连接
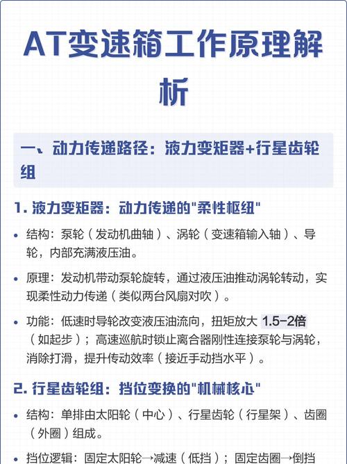
居于AT变速箱最前端位置的是一个被称作液力变矩器的部件,它呈现出类似密封甜甜圈的形态,其内部安置着泵轮、涡轮以及导轮,内部充满特定的液压油。发动机产生转动进而带动泵轮对液压油进行搅动,液压油形成的冲击力促使涡轮进行旋转,借此将动力予以传递,不存在机械硬连接的情况。
在中间位置处于关键之地的导轮,可以使其对于油液正在朝着其中相反方向回流的状况予以改变,在这辆车刚刚开始起步之际能够对扭矩进行增加,这无异是把内燃机所赋有的扭矩予以扩大了。这样一种构建得以体现像柔性连接的样子,在这辆车刹车停止时不会使得发动机熄火,在道路处于堵塞拥堵状况时按照缓慢速度向前行驶也是甚为自然的,这是AT变速箱拥有平顺性的基础所在。
行星齿轮组如何实现不同挡位
在一套行星齿轮机构里,能看到由太阳轮、行星架、齿圈这三个核心部件所构成,它们始终处于啮合的状态。多片离合器以及制动带,分别对这三个部件中的某一个进行固定或放开。以此种方式,能够对动力输出路径作出改变,进而使不同速比得以达成。
好比固定住太阳轮,动力于齿圈这个部位输入,在行星架那里输出,如此便是减速挡;将所有部件锁定成为一个整体,这便是直接挡。现代的8AT、10AT是把多套行星齿轮组串联在一起,借助复杂的排列组合从而衍生出更多挡位。
液压控制系统谁在发号施令
位于变速箱底部地带的阀体之上,密密麻麻布满了精密无比的油道以及滑阀 ,恰似构成人体的神经网络一般。电磁阀负责接收来自发动机ECU依据车速 、油门深度 、发动机转速所发出的电信号 ,然后精确无误地控制油压 ,以此去推动换挡执行元件。
你踩踏油门的深浅程度直接致使油压大小发生改变,电脑察觉到你准备进行急加速的操作,于是就让变速箱延缓升挡从而保持车辆处于高转速的状态。这一套液压逻辑历经了几十年的优化历程,其相比双离合而言响应速度虽然缺乏敏捷性,然而好在具备稳定可靠的特性。
锁止离合器为何至关重要

早期的AT变速箱,由于是依靠油液来进行传动的缘故,从而存在着能量损失的情况,进而导致油耗偏高。如今现有的所有AT变速箱,均增添了锁止离合器,当车辆行驶的速度逐渐提升起来之后,便会直接将泵轮与涡轮以机械的方式锁定在一起,以此达成硬连接,进而消除打滑所造成的损失。
当处于高档位巡航之际,锁止这一操作确实能够起到提升燃油经济性的作用,而一旦出现需要急促加速的状况时,就要迅速松开以使扭矩放大的功能得以实现。现代的多挡位AT借助智能控制锁止的时机,如此便既确保了平顺性,又将 efficiency提升至近乎手动挡的水平。
AT变速箱和其他自动挡有何不同
钢带给CVT和锥轮带来对无级变速方式 能实现平顺效果 但面对紧急加速时会出现打滑状况 其承受扭矩能力有限 DCT双离合具备换挡速度快 传动效率表现高的特点 然而在低速且走走停停的行驶状态下 容易产生顿挫过热问题 采用液力变矩器机制来吸收震动使AT 既拥有CVT那种平顺特性 又比DCT更耐用。
自4AT伊始直至如今的10AT,AT变速箱技术始终处于进化进程之中 ,早期之时4AT换挡存在显著顿挫且耗能颇高 ,现今的10AT凭借更为细密齿轮比以及智能化换挡逻辑 ,其平顺性与油耗均已获得大幅度改善 ,只是结构精密致使成本以及维修门槛皆处于高位。
日常使用中如何保养AT变速箱
变速箱油,它不单单只是起到润滑作用,更是一种传动介质,所以更换之时必须严格依照厂家所规定的标号。通常情况下,建议在车辆行驶6到8万公里的时候,去更换变速箱油以及滤芯。重力换油与循环机换油,这两种方式各有各的优势与劣势,而关键之处在于所使用的必须是正品油,绝对不能够进行混加。
进行激烈驾驶之后,不应当马上熄火,要让变速箱油循环一段时间用来冷却,出现换挡冲击或者延迟情况时,要尽早进行检修,AT 变速箱其内部构造精密,小问题如果拖延时间久了,有可能会烧毁离合器以及制动带,维修费用动不动就要达到上万!
到底你认为当下买车之际抉择为技术已然完备成熟的那种 6AT,还是挡位数字更为繁多的 8AT 亦或是 10AT?诚挚欢迎于评论区域之中去分享你自己那个所属的看法以及用车期间的亲身体会,赶快点一下赞从而使得更多喜爱汽车的朋友能够看到此时这一篇文章。